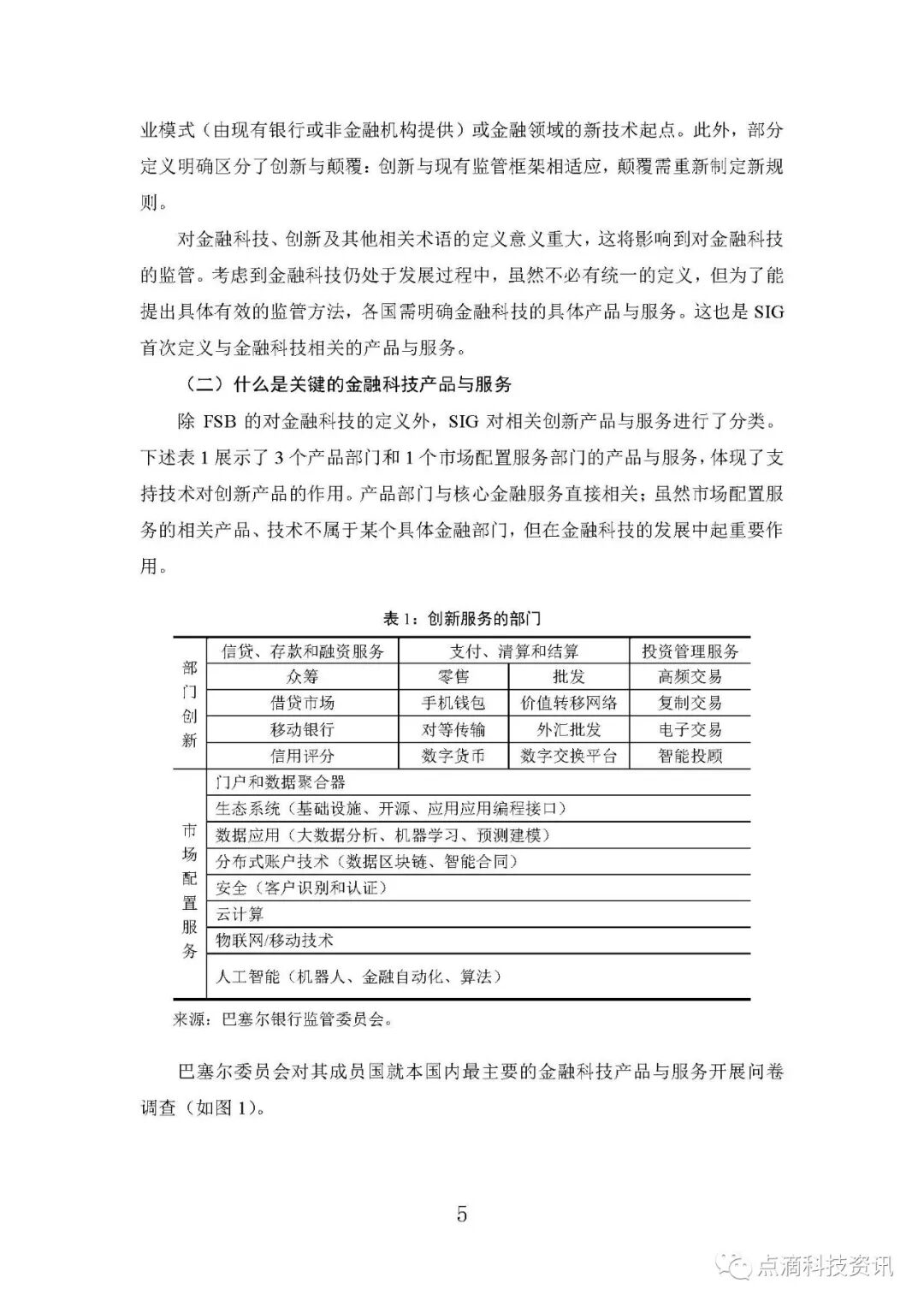
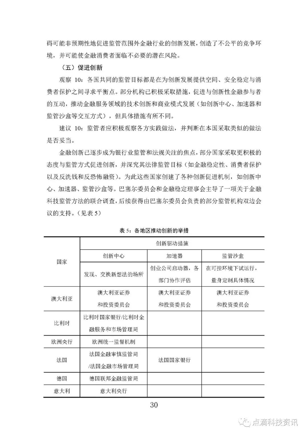
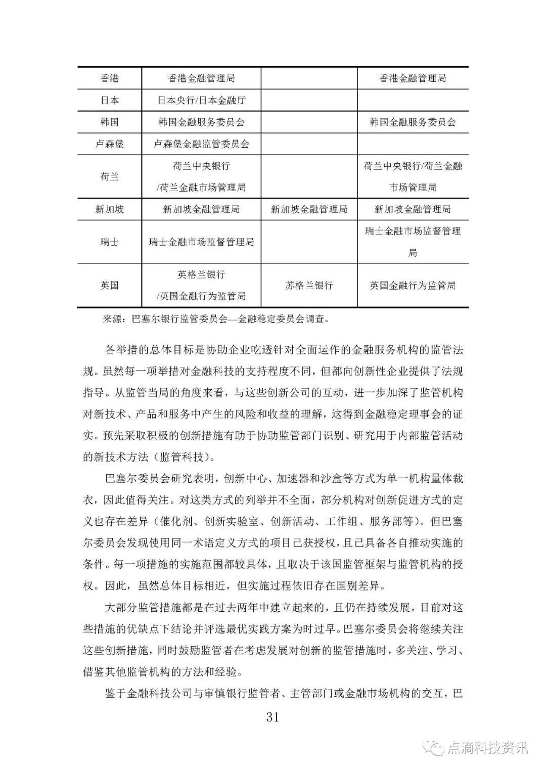
来源:点滴科技资讯


































来源:点滴科技资讯
来源:点滴科技资讯


































来源:点滴科技资讯
IIOT技术:让“物”能被实时感知
3月28日上午,“央企投资2025·变与不变”暨第十届央企投资发展会议分论坛六——多层次资本市场退出生态构建:从路径优化到风险防范专题研...
3月28日,由央企投资协会主办、宁波银行股份有限公司(简称“宁波银行”)北京分行承办的“央地联动·产融协同——央地基金高质量合作新生态”会议在京举办。本次会议是“央企投资2025·变与不变”暨第十届央企投资发展会议分会一,共同谋划央地基金合作未来蓝图,着力共建央地基金合作新生态。
为适应我国经济发展结构性变化,更好地推动投资赋能科技创新和产业创新融合发展,“央企投资2025·变与不变”暨第十届央企投资发展会议于3月28日在北京召开,会议邀请了朱民、江磊等专家,相关政府部门领导,央国企投资机构代表,科创型企业代表等近600名嘉宾齐聚北京,共同探讨坚守初心与创新求变,推动科技创新促进高质量发展。
3月21日,2025第十届中国供应链金融年会暨第十届“中国供应链金融行业标杆大奖”颁奖典礼在京举行,商务部原副部长魏建国出席并致辞,本届...