
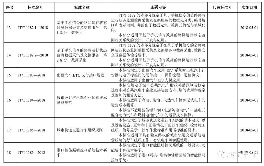
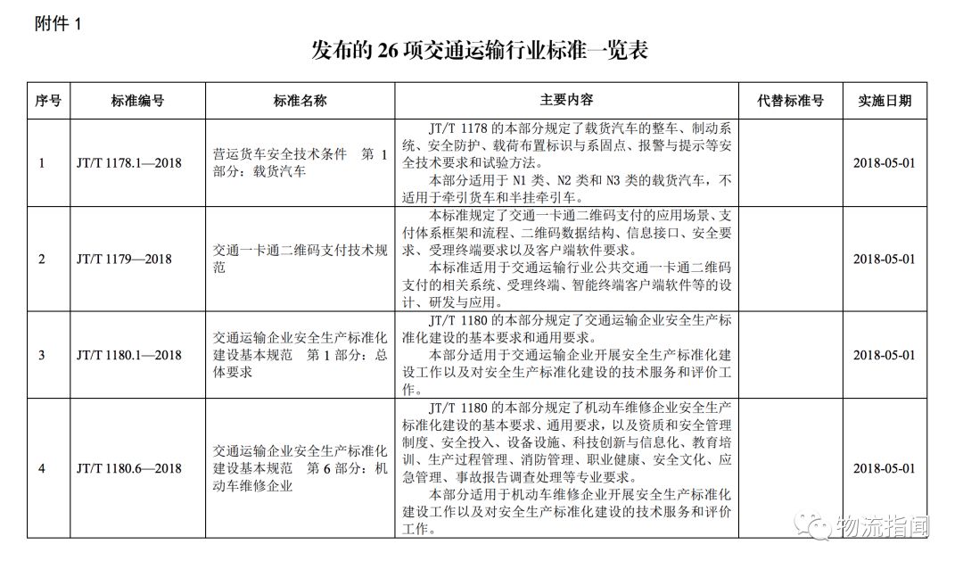
2月27日,交通部发布了《营运货车安全技术条件 第1部分:载货汽车》等26项交通运输行业标准和废止《交通行业职业技能要求 港口 第1部分 内燃装卸机械司机》等63项交通运输行业标准的两则公告。26项交通运输行业标准统一在2018年5月1日起实施。
根据《深化标准化工作改革方案》(国发〔2015〕13号)和《推荐性标准集中复审工作方案》(国标委综合〔2016〕28号),交通运输部组织开展了交通运输推荐性标准集中复审工作。根据复审结论决定废止《交通行业职业技能要求 港口 第1部分 内燃装卸机械司机》等63项交通运输行业标准(见附件2),废止的标准自本公告发布之日起停止施行。
这26项交通运输行业标准中,与商用汽车直接相关的标准有两项。第一项为营运载货汽车安全技术条件。标准的主要内容是规定了载货汽车的整车、制动系统、安全防护、载荷布置标识与系固点、报警与提示等安全技术要求和试验方法。需要说明的是本部分只适用于N1类、N2类和N3类的载货汽车,不适用于牵引货车和半挂牵引车。
第二项为城市公共汽电车客运企业安全生产标准化建设基本规范。标准规定了城市公共汽电车客运企业安全生产标准化的基本要求、通用要求,以及设备设施和作业安全等专业要求。本部分适用于城市公共汽电车客运企业开展安全生产标准化建设工作以及对安全生产标准化建设的技术服务和评价工作。
第三项为城市公共汽电车企业运营成本测算规范。本标准规定了城市公共汽电车财政补贴预算及核定过程中对公共汽电车企业直接运营成本、期间费用和税金及附加的测算方法。 本标准适用于汽油、柴油、天然气车辆和无轨电车的运营成本测算。不适用新能源车辆(包括纯电动汽车、插电式 混合动力汽车和燃料电池汽车)的运营成本测算。
此外,交通部还废除了63项交通运输行业标准,具体如下:










来源:交通部,物流指闻整理发布





